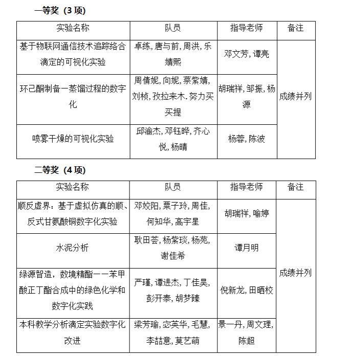
根据《关于举办第八届太阳集团电子游戏大学生化学化工实验竞赛的通知》(处发〔2024〕49号)文件,由化学化工学院化学化工实验教学中心承办的第八届太阳集团电子游戏大学生化学化工实验竞赛(化学实验创新设计)已于2024年6月27日晚上顺利举行,现已圆满结束。化学实验创新设计竞赛共有来自化学化工学院和数学与统计学院32名2021-2022级学生组成的七支队伍报名参赛,通过提交资料、现场展示和回答提问环节,经专家评审商议,根据竞赛章程规定评出一等奖3项、二等奖4项。现将获奖名单公示如下:

自公示之日起两个工作日(2024年6月28——29日)内,任何单位或者个人对公布名单持有异议的,可以书面向化学化工学院提出。为便于核实、查证,确保实事求是、公正客观地处理异议,提出异议的单位或者个人应当表明真实身份,并提供联系方式。个人提出异议的,应当在书面异议材料上签署真实姓名;以单位名义提出异议的,应当加盖本单位公章。我们承诺按有关规定对其身份予以严格保密。凡匿名异议和超出期限的异议一般不予受理。
特此公告。
联系方式:88872533 许华岚
太阳集团电子游戏
2024-6-28
